Закончить ур-я; указать тип р-ии; расставить коэффициенты; проверить признаки хим. р-й
В-2
1) C u O + CO 2 =
2) Al + NaOH =
3) Fe + S =
4) CO 2 + LiO =
5) H 2 CO3 + NaCl =
6) Cu + HNO 3 =
7) S + O 2 =
В-1
1) Mg O + CO 2 =
2) Na + HCl =
3) Ni O + H 2 SO 4 =
4) Cu(OH) 2 =
5) К OH + H 3 PO 4 =
6) H 2 S + Fe =
7) C + O 2 =
Знать! АЛЛОТРОПНЫЕ МОДИФИКАЦИИ
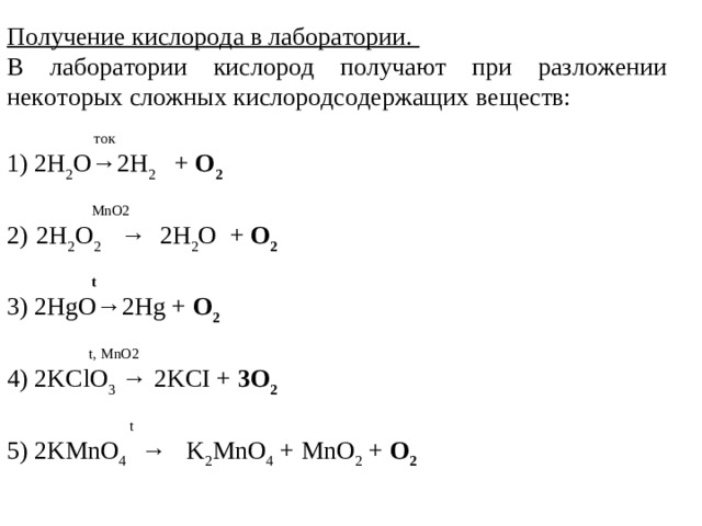
Получение кислорода в лаборатории.
В лаборатории кислород получают при разложении некоторых сложных кислородсодержащих веществ:
ток
1) 2H 2 O→2H 2 + O 2
MnO2
2) 2H 2 O 2 → 2H 2 O + O 2
t
3) 2HgO→2Hg + O 2
t, MnO2
4) 2KClO 3 → 2KCI + 3O 2
t
5) 2KMnO 4 → K 2 MnO 4 + MnO 2 + O 2
Химические свойства
Взаимодействие веществ с кислородом называется окислением.
С кислородом реагируют все элементы, кроме Au , Pt , He , Ne и Ar , во всех реакциях (кроме взаимодействия со фтором) кислород - окислитель.
Озон неустойчив: O 3 O 2 + O
С неметаллами
C + O 2 CO 2
S + O 2 SO 2
H 2 + O 2 H 2 O
P + O 2 P 2 O 5
С металлами
Mg + O 2 MgO
Cu + O 2 – t CuO
Со сложными веществами
4 FeS 2 + 11 O 2 2 Fe 2 O 3 + 8 SO 2
2H 2 S + 3O 2 2SO 2 + 2H 2 O
CH 4 + 2O 2 CO 2 + 2H 2 O
! Уравнять !
№ 1.
- Выпишите из предложенного перечня формулы оксидов:
SO 3 , Ca(OH) 2 , FeO, H 2 O, H 2 CO 3 , Na 2 SO 4 , ZnO, KOH, P 2 O 5 , Fe 3 O 4
№ 2
Составьте химические уравнения реакций между кислородом и следующими веществами:
Кальций Са, Литий Li, этан С 2 Н 6
Расставьте коэффициенты и дайте названия образовавшимся веществам.
№ 3
Составит уравнения горения следующих веществ, расставить коэффициенты, указать типы реакций, назвать получившиеся продукты
Фосфора ; Углерода ; Магния ; Натрия ; Серы ; Железа
№ 4
- СаО, СН 4 , N 2 О,
- SiО 2 , О 2 , Н 2 О,
- КОН, РвО, СО 2 ,
- Al 2 О 3 , ZnО, СО
Реакции горения
- 4 P + 5O 2 = 2P 2 O 5
- C + O 2 = CO 2
- 2Mg + O 2 = 2MgO
- 4Na + O 2 = 2Na 2 O
- 3Fe + 2O 2 = Fe 3 O 4
- С H 4 + 2O 2 = CO 2 + 2H 2 O
Вставить в предложение пропущенные слова: воздуха горение гаснет 1/5 кислород
- Когда горящую свечу накрывают цилиндром, она быстро __________, потому что ______________, составная часть _______________, которая поддерживает __________ свечи, заканчивается. Уровень воды поднимается примерно на _______ объема цилиндра.
Экологические проблемы атмосферы
Кислотный дождь
Суть явления
Парниковый эффект
Причины
Смог
Последствия
Вывод:
Допишите уравнения реакций, расставьте коэффициенты и дайте названия образовавшимся веществам.
- … + О 2 = 2ВаО
- Si + … = SiО 2
- К + О 2 = …
- … + O 2 → Al 2 O 3
- Li + O 2 → …
- Mg + … → MgO




